• (+94) 047 2225485
  • [email protected]
Therapuththa N.S.

H/THERAPUTHTHA NATIONAL SCHOOL

AMBALANTOTA

  • Register
  • Login
Therapuththa N.S.

H/THERAPUTHTHA NATIONAL SCHOOL

AMBALANTOTA

  • මුල් පිටුව
  • අපේ පාසල ගැන
    • ඉතිහාසය හා සම්ප්‍රදායන්
      • ඉතිහාසය
      • නිර්මාතෘවරුන්
      • ආදි විදුහල්පතිවරු
    • පාසලේ අනන්‍යතාවය
      • පාසලේ පැතිකඩ
      • දැක්ම හා මෙහෙවර
      • පාසල් ගීතය
      • ලාංඡනය හා ආදර්ශ පාඨය
      • පාසල් ධජය
      • පාසලේ නිල වර්ණ
      • නිල ඇඳුම
      • පාසලේ නිවාස
    • පාසලේ විනය නීති
  • අධ්‍යයන
    • විෂයමාලාව
      • ප්‍රාථමික අංශය
      • ද්විතියික අංශය
    • පරිපාලනය
      • පරිපාලන ව්‍යුහය
      • පරිපාලන කමිටුව
    • කාර්ය මණ්ඩලය
      • විදුහල්පති
      • නියෝජ්‍ය විදුහල්පති පණිවිඩය
      • අධ්‍යයන කාර්ය මණ්ඩලය
      • අනධ්‍යයන කාර්ය මණ්ඩලය
      • ශිෂ්‍ය නායකයින්
    • ශිෂ්‍ය කාර්ය සාධනය
    • සිසු ඇතුළත් කරගැනීම්
  • පුවත් හා විශේෂ අවස්ථා
  • ජයග්‍රහණ
  • සමාජ හා සංවිධාන
  • ගැලරිය
  • අප හා සම්බන්ධවන්න

අධ්‍යයන

Toggle navigation

පරිපාලනය

  • පරිපාලන ව්‍යුහය
  • පරිපාලන කමිටුව
  1. Home
  2. අධ්‍යයන
  3. පරිපාලනය
  4. පරිපාලන ව්‍යුහය

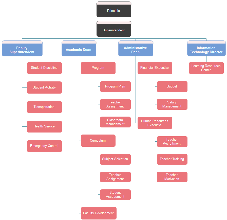
පරිපාලන ව්‍යුහය

Therapuththa N.S.

H/THERAPUTHTHA NATIONAL SCHOOL

AMBALANTOTA

Usefull Links

  • 13 න් වසරක අඛණ්ඩ අධ්‍යාපන වැඩසටහන
  • අපේ පාසල ගැන
    • පාසලේ ඉතිහාසය
    • පාසලේ පැතිකඩ
    • පාසලේ විනය නීති
  • අධ්‍යාපන
    • විදුහල්පති
    • ශිෂ්‍ය කාර්ය සාධනය
    • සිසු ඇතුළත් කරගැනීම්
  • විශේෂ අවස්ථා සහ ජයග්‍රහණ
    • පුවත් සහ විශේෂ අවස්ථා
    • ජයග්‍රහණ
    • සමාජ හා සංවිධාන

Contact us

  •  Address  Wanduruppa Road, Ambalantota.
  •  Phone  (+94) 0472225485
  •  Fax  (+94) 0472225485
  •  WhatsApp  0714383595
  •  Email  [email protected]
  •  Facebook THERAPUTHTHA NATIONAL SCHOOL

Supported By

© 2026 Therapuththa N.S.. All rights reserved. Design with by Webcomms Global | Help Desk